欢迎光临中瑞国际服务!
设为首页
|
加入收藏
联系我们
ZHONG RUI INT'L
中瑞国际服务
海外公司一站式服务!
国内专业的
海外企业服务
公司
全国免费服务热线
400-8780-820
网站首页
香港公司
海外公司
审计报税
全球商标
秘书配套
ODI备案
银行开户
关于我们
联系我们
网站首页
⊙
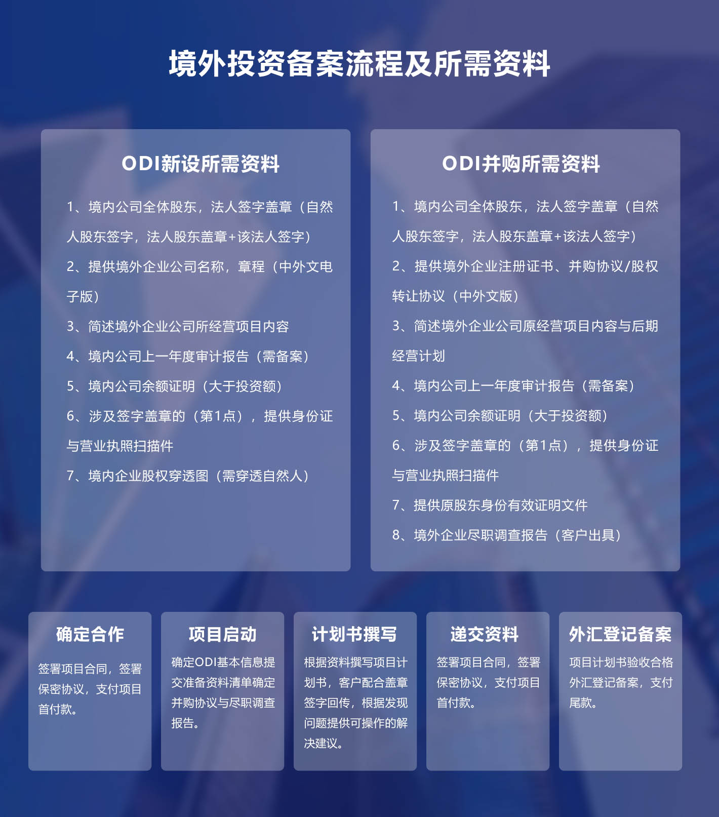
ODI备案
保护商业信息
不成功即退款
专家预审
快速拿证
境外投资备案 优选中瑞国际